
2月下旬肉类进口数据






小嘉观点:
这份数据可以读出几个信号。
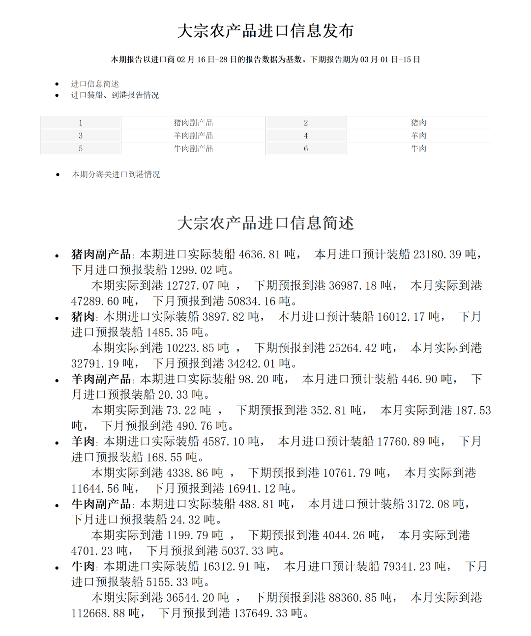
第一,牛肉进口节奏平稳。2月累计到港11.27万吨,考虑到春节因素,属于正常水平。装船数据中巴西占4772吨。
第二,猪肉进口量处于低位。2月猪肉到港3.28万吨,副产品4.73万吨,与去年同期相比明显收缩。国内猪价持续低迷,进口商拿货意愿不足,这一趋势短期内难改。
第三,羊肉进口高度集中。澳大利亚、新西兰两国包揽几乎所有装船量,来源单一意味着供应稳定性更依赖两国产能和物流。
第四,华东区仍是进口主通道,占全国牛肉到港近六成、猪肉超五成。进口商可关注该区域的港口动态和仓储能力变化。
对做进口的朋友来说,这份数据是了解近期到货节奏的参考,可结合自身库存和订单情况,合理安排后续采购。
数据来源:商务部
发布时间:2026年3月13日

扫码关注我们
微信号|cccbn888
网站 | news.cccbn.com
本文内容来源于已标注的公开渠道,仅作信息分享不构成任何投资建议,用户应自行判断并承担风险,若涉及版权问题请及时联系我司处理。